2026河北第十四届汽车文化节·2026中国(石家庄)国际新能源、智能汽车博览会
2026河北汽车文化节
-
时间:2026年05月01日 - 05月05日地点:石家庄国际会展中心
-
类型:整车车展门票:未知
- 主办:中国机械国际合作股份有限公司、河北广电传媒集团有限责任公司
- 承办:中国机械国际合作股份有限公司、河北交通广播、深圳市联合车展管理有限公司
如果说过去十年是“有没有”的普及时代,那么未来十年将是“好不好”的甄选时代。从比拼价格到比拼价值,汽车行业正迎来一场深刻变革...
在“反内卷”政策指导下,汽车行业正加速从“价格战”转向“技术战”“品质战”和“价值战”,有望走向以科技与创新为代表的高质量发展。智能化、轻量化成为两大关键增量方向。
对于消费者而言,这意味着同样的预算,能买到比以往更智能、更安全、更舒适的产品。而2026河北第十四届汽车文化节·2026中国(石家庄)国际新能源、智能汽车博览会(以下简称:2026河北汽车文化节),正是集中体验这一轮技术升级的最佳窗口。

2026河北汽车文化节正式定档—5月1日-5日,石家庄国际会展中心(正定)。本届车展由中国机械国际合作股份有限公司、河北广电传媒集团有限责任公司主办,由中国机械国际合作股份有限公司、河北交通广播、深圳市联合车展管理有限公司承办,石家庄新域展览服务有限公司执行承办。

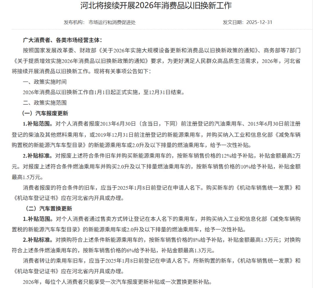
政策红利叠加 购车正逢其时
值得关注的是,2026年国家及河北省持续推进的汽车以旧换新政策,正在为消费者提供额外的购车助力。报废更新最高补贴2万元、置换更新最高补贴1.5万元,进一步放大了五一购车的性价比优势。与此同时,各参展品牌专为本次车展定制限时优惠政策,多重让利形成合力,年度最佳购车窗口就此开启。
图源"河北省商务厅"
品牌全矩阵亮相 一览产业前沿
2025年,中国汽车市场交出了一份亮眼的成绩单——全年汽车产销分别达到3453.1万辆和3440万辆,同比增长10.4%和9.4%。其中新能源汽车销量达1649万辆,同比增长28.2%,渗透率提升至47.9%。进入2026年,虽然1-2月市场出现短期回落,但产品迭代的速度并未放缓,智能化、电动化的竞争反而愈发激烈。

图源"中国汽车工业协会"
在这样的大背景下,作为河北省汽车消费市场的风向标及区域政策实施的关键阵地,2026河北汽车文化节将焕新升级,在规模与行业影响力上实现全面突破。
展会期间启用近8万平方米展馆,近80个主流汽车品牌携全系车型集结。从高端豪华座驾到主流畅销车型,从硬派越野到都市代步,燃油与新能源同台呈现。纯电、混动等前沿技术路径悉数登场,辅助驾驶与智能座舱的交互变革触手可及,汽车工业的未来脉络在此清晰可见。


不止是车展 更是汽车文化沉浸之旅
2026河北汽车文化节的定位,远不止于一场交易展会。在满足购车需求的同时,更致力于打造一场沉浸式的汽车文化体验。现场将设置潮玩打卡、亲子互动、购车抽奖等特色活动,将汽车科技、潮流文化、家庭休闲与消费惠民深度融合。无论是汽车爱好者、家庭购车群体,还是年轻潮流玩家,都能在现场找到专属乐趣,让五一假期不仅有购车实惠,更有丰富的休闲体验,真正实现 “汽车 + 文化 + 生活” 的全方位融合。


以车汇友,以势赋能。2026河北汽车文化节深度融合政策导向、产业生态与城市服务,汇聚品牌车企、前沿技术、精彩活动与惠民福利,5月1-5日,相约石家庄国际会展中心(正定),让每一位到场者都能看有所得、逛有所获、玩有所乐、享有所值!
官方信息
河北(第十四届)汽车文化节、2026中国(石家庄)国际新能源、智能汽车博览会
举办时间
5月1日-5日
举办地点
石家庄国际会展中心(正定)
主办单位
中国机械国际合作股份有限公司
河北广电传媒集团有限责任公司
承办单位
中国机械国际合作股份有限公司
河北交通广播
深圳市联合车展管理有限公司
执行承办单位
石家庄新域展览服务有限公司
免责声明:本站部分内容来自互联网,版权归原作者所有。如有侵权,请联系删除!
不详
展馆1:石家庄国际会展中心

2026河北第十四届汽车文化节·2026中国(石家庄)国际新能源、智能汽车博览会
- 18
- 0
详细2024河北汽车文化节圆满落幕!
- 1968
- 0
详细2024河北汽车文化节今日开幕!
- 1402
- 0
详细【玩转车展攻略】带您轻松逛河北汽车文化节!
- 1913
- 0
详细「五一假期」2024河北汽车文化节共绘新篇
- 2263
- 1
详细2024河北(第十二届)汽车文化节、中国(石家庄)国际新能源、智能汽车博览会
- 10516
- 1
详细2023河北汽车文化节观展攻略带你高效观展!
- 12396
- 0
详细2023 河北(第十一届)汽车文化节暨中国(石家庄)国际新能源、智能汽车博览会
- 14012
- 7
详细