2026山东春季国际车展
2026山东春季国际车展
-
时间:2026年03月06日 - 03月09日地点:青岛国际会展中心(崂山区苗岭路9号)
-
类型:整车车展门票:未知
- 主办:半岛都市报
- 承办:
权威发布🔊
2026山东春季国际车展
时间:3月6日-9日
地点:青岛国际会展中心(崂山区苗岭路9号)
主办方:半岛都市报
3月6日至3月9日,2026山东春季国际车展将在青岛国际会展中心正式举行,举办地点相信大家已经很熟悉了,岛城市区的“黄金地标”——崂山区苗岭路9号,地铁2号线与11号线以及众多公交线路都可直达,相当方便。

而作为青岛今年开春的第一场大型车展,春季国际车展给车迷及消费者带来的福利是非常丰厚的。首先是3月开春这一重要的时间节点,各大品牌开启了新一轮的销量冲刺,不少车型本身的优惠力度就非常大;第二,两大补贴政策的出台为青岛本地购车者带来“真金白银”的实惠,2026青岛新春新车消费补贴给予“首购族”最高1.2万元的利好;而2026青岛市汽车以旧换新补贴的最高补贴额度则达到了2万元;第三,往届春季国际车展都有的“三张车展门票免费抢”活动今年继续,而且“福利加码”,具体是加了两张中国石油20元加油优惠券,加油更便宜,惊喜更直接;第四,今年的春季国际车展还为现场车迷精心准备了大型抽奖活动,有丰厚的奖品等着您……总之,您在春展现场买车可真“赚大了”!
福利一
2026汽车以旧换新补贴补贴金额:至高2万元
据悉,《2026年青岛市汽车以旧换新补贴实施细则》于近日正式发布。根据细则,进行汽车报废的个人消费者选购符合条件的新能源汽车,补贴车价的12%,最高不超过2万元;选购符合条件的燃油汽车,补贴车价的10%,最高不超过1.5万元。而进行汽车置换更新的个人消费者选购符合条件的新能源汽车,补贴车价的8%,最高不超过1.5万元;选购符合条件的燃油汽车,补贴车价的6%,最高不超过1.3万元。
该细则还规定,消费者所报废或转让的符合条件的旧车,应当于2025年1月8日前直至注销登记或转让时一直登记在申请人名下,报废或转让旧乘用车与购置新乘用车无先后时间顺序要求。

特别需要注意的是,本次以旧换新引入了“总额控制、逐月安排”的配额管理制度。青岛市商务局将在每月初公告当月的补贴资金配额。当月的补贴申请达到限额时,系统将自动公告配额用尽。配额外提交的所有申请将自动作废,申请人需待次月配额释放后重新提交。而2026山东春季国际车展的举办时间为3月6日至9日,为当月的起始阶段,如此,从时效性的角度来说,消费者在春展现场购车是有利于申领到补贴金额的,属于不可错过的良机。
福利二
2026青岛新春新车消费补贴补贴金额:至高1.2万元
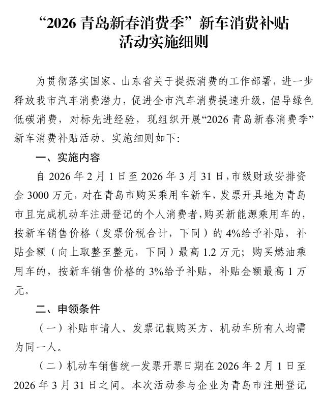
根据《“2026 青岛新春消费季”新车消费补贴活动实施细则》,自2026年2月1日至2026年3月31日,市级财政安排资金3000万元,对在青岛市购买乘用车新车,发票开具地为青岛市且完成机动车注册登记的个人消费者,购买新能源乘用车的,按新车销售价格(发票价税合计,下同)的4%给予补贴,补贴金额(向上取整至整元,下同)最高1.2万元;购买燃油乘用车的,按新车销售价格的3%给予补贴,补贴金额最高1万元。
也就是说,如果消费者购买一台10万元的新能源车,可获得4000元补贴;购买一台20万元的新能源车,可获得8000元补贴;而购买一台30万元的新能源车,则可把补贴“拉满”,领取1.2万元。在燃油车方面,如果消费者购买一台10万元的燃油车,可获得3000元补贴;购买一台20万元的燃油车,可获得6000元补贴;而购买一台33万余元的燃油车,可获得最高的1万元补贴。

此次新车消费补贴还有几个事项需要注意!首先,补贴申请人、发票记载购买方、机动车所有人均需为同一人;第二,机动车销售统一发票开票日期在2026年2月1日至2026年3月31日之间。本次活动参与企业为青岛市注册登记的汽车销售企业,机动车销售统一发票开具地为青岛市,新车《机动车登记证书》发证机关应为山东省公安交管机关;第三,本次消费补贴不得与2026年青岛市汽车以旧换新补贴政策叠加享受,如发现重复申领视为放弃相应补贴。
稍微总结一下本届春季国际车展上的购车补贴小攻略,如果您家里没车,为首次购买新车的话,那么肯定是选择2026青岛新春新车消费补贴,最高能领取1.2万元;而如果您家里已经有一台旧车,那么可以视车的情况选择“报废更新”或“置换更新”,“报废更新”的最高补贴额度是2万元,“置换更新”的最高补贴额度是1.5万元。

福利三
各大品牌优惠“诚意拉满”,车价让利:数千元至30万元
进入2026年后,车市的竞争愈加激烈,各大主流品牌纷纷推出自己的优惠措施。比如奔驰、宝马等传统豪华车企选择了直接降价,价格让利一步到位,“诚意拉满”。宝马中国对旗下多款主力车型进行调价,车型涉及轿车、SUV、电动以及高性能等。其中,旗舰车型i7 M70L指导价由189.9万元降至159.8万元起,直降30.1万元;宝马行政级轿车7系入门版735Li指导价由91.9万元降至80.8万元;而降幅最高的是宝马iX1 eDrive25L,指导价由29.99万降至22.8万元,降幅为24%。奔驰方面则是于2月初对部分车型的厂商建议零售价格作出了调整,涉及调价的车型包括奔驰C级、奔驰GLB、奔驰GLC三款主力车型,降幅达3.37万元至6.902万元不等,最高调整幅度为约10%。

与此同时,特斯拉、理想、小米、小鹏等新势力车企则集中推出“5年0息”或“7年低息”等贷款购车政策,以特斯拉Model 3后轮驱动版为例,目前官网售价23.55万元,在不加装任何选配的情况下,首付7.99万元,贷款15.56万元,月供1918元,共分为84期,折合年化率0.98%,7年总利息仅5000多元。随后,理想汽车等跟进,其官方海报称,“首付3.25万元起,月供低至2578元,新车轻松开回家”;针对MEGA与i8,另有专属7年贷款方案,可享前三年免息,月供低至2857元。
显然,马年新春的第一轮优惠大战正如火如荼的进行中,而从目前这个时间点至3月6日春季国际车展开幕,还有10余天的时间,相信会有更多汽车品牌加入“优惠让利大军”,届时,这些品牌及主力车型将携开春最大幅度的优惠亮相春展,成就一场购车的“饕餮盛宴”!
文/半岛全媒体记者 郑天钟
免责声明:本站部分内容来自互联网,版权归原作者所有。如有侵权,请联系删除!
不详
展馆1:青岛国际会展中心(崂山区苗岭路9号)

2026山东春季国际车展
- 1369
- 0
详细青岛这场车展,明天开幕!山东国际车展最全攻略来了
- 9981
- 0
详细2025第十七届山东国际车展
- 3215
- 0
详细青岛新春第一展—山东春季国际车展明日拉开大幕!800余款主流车型亮相
- 2063
- 0
详细2025青岛开春第一展有惊喜!山东春季国际车展以旧换新补贴至高2万元,多款重磅新车将亮相……
- 2340
- 0
详细年底大展完美收官,开春首展再续前缘!2025年3月春季国际车展接力举行
- 1643
- 0
详细